Arm Cortex-M4开发板

板载ST-Link V2.1支持在线仿真,和虚拟串口实时监控数据。

主芯片采用STM32F407ZGT6芯片,ARM® Cortex®-M4处理器,主频168MHz,1MB Flash,192KB SRAM,192*8KB RAM,所有例程基于嵌入式freeRTOS运行,多任务操作,稳定可靠。全IO脚引出,丰富外设,为学习而生。

立即购买
image01

春风电子CAN

全兼容德国PEAK PCAN-Explorer5,PCAN-View。

采用ARM® Cortex®-M0处理器,支持5Kbps~1Mbps波特率,Linux免驱动使用socketcan可用于个人开发,数据采集和控制应用程序,支持新能源上位机。快速弹簧式端子,内置可选择120欧匹配电阻,ESD防静电保护,实测百万帧不丢数据。

立即购买
image02

Curtis 1309 USB OEM

1314-4402 PC Programming Station (OEM)

适用于curtis 12**系列驱动器在线编程、参数修改、故障诊断。

立即购买
image03

旋转编码器转±10V、转CAN

can隔离,CANopen协议,可配置节点ID、上报模式等。

采用72MHz ARM® Cortex®-M3处理器,基于嵌入式freeRTOS运行,多任务操作,稳定可靠。可定制用于控制步科、莫泰克、科蒂斯等伺服控制器,AGV单舵轮、双舵轮伺服驱动器转向控制。

立即购买
image04

ST Link V2.1

SWD仿真器+串口调试工具

采用官方ST-LINK V2.1电路,最大仿真速率:4M;最高串口速率:115200;支持STM32全系列单片机,支持KEIL MDK,IAR等软件仿真及烧录程序;

立即购买
image05

春风电子® 承接PCB设计、原理图设计、软硬件开发,项目定制与合作!

科蒂斯1309

Curtis 1309 USB OEM

接口:Type-C转RJ9
尺寸:8x3x2cm
权限:1314-4402 OEM最高读写权限
编程设备:适用于Curtis 12**系列驱动器
适用场景:AGV、电动叉车、扫地机器人等在线编程、参数修改、故障诊断
详情

全兼容Curtis 1309 USB OEM,1314-4402 PC Programming Station (OEM)。

旋转编码器

编码器转±10V、转CAN

输出:CAN通讯、±10V隔离信号
尺寸:80*50*30mm
电源:DV24V/1A
可定制:用于步科、莫泰克、科蒂斯等伺服驱动器,AGV单舵轮、双舵轮伺服驱动器转向控制
CANopen:可配置CAN波特率、CANID、上传模式、上传时间、数据类型等
购买

MCU采用ARM Cortex-M3 32位微控制器,基于嵌入式freeRTOS运行,多任务操作,稳定可靠。

M4开发板

春风电子® Arm Cortex-M4开发板

MCU:STM32F407ZGT6,ARM® Cortex®-M4处理器
接口:Type-C输入,2.54mm排针芯片全IO脚引出。
尺寸:100*75*15mm
外设:10/100M以太网口、RS485、CAN、串口、EEPROM
例程:提供freeRTOS例程,QT例程
购买 参考例程源码

板载ST-Link V2.1支持在线仿真,所有例程基于嵌入式freeRTOS运行,多任务操作,稳定可靠。丰富外设,为学习而生。

gk

可编程工业控制板

芯片:LQFP-176 180MHz ARM® Cortex®-M4处理器。
尺寸:250mm * 160mm
电压:DC24V
输入:17路独立I0输入,8路高速独立I0输入,24路扩展输入。
输出:25路独立I0输出,24路扩展输出。
扩展:1路RJ45,1路TTL,1路RS232,1路RS485,1路CAN总线,1路SPI,4路ADC,2路DAC,3路伺服SCSI 36P

采用24V转5V 2W电源隔离模块,所有独立I0输入输出均使用光耦隔离,超强抗干扰能力,板载EEPROM存储模块,适用于各种工业控制场合。

zzxc

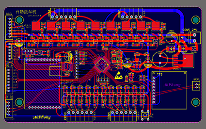
自助洗车机主板

芯片:LQFP-64 72MHz ARM® Cortex®-M3处理器。
尺寸:168mm * 98mm
电压:DC24V
输入:11独立I0输入。
输出:9路独立I0输出。
扩展:1路TTL,1路TTS语音模块,1路4G模块接口,1路MFRC-522IC卡感应模块接口,1路8位SPI串口,1路MP3音频输出。

所有独立I0输入输出均使用光耦隔离,9路独立I0输出可驱动最大100V15A/55V17A外设,板载驱动8位SPI串口液晶屏,支持泡检、水检、压检,外挂4G模块支持云端通信,适用于自助洗车机控制。

资深工程师丰富设计经验 专业PCB设计 原理图设计 软硬件开发

加入我们

科技为本,创新超越,世界需要我们,而我们需要你!

诚聘英才

  • 销售经理

  • 软硬件工程师

  • 机械工程师

  • 电子工程师

We're waiting for you

欢迎加入春风电子,我们年轻,心怀远大;

我们酷爱一切精致,愿为美好喝彩,致力与世界分享品质科技。

共同努力,共创辉煌!

科技创新无止境 ,品质服务至在心!

全球战略合作伙伴

坚持科学管理、诚信经营,全面实施国际化品牌战略!

service 1

游乐设备制造

提供主题公园设计、游乐设备销售、售后服务的高新技术企业。

官方网站

service 2

环球VR乐园

菲律宾FANTASYLAND 、埃及PALMA RESORTS、阿布扎比FUNCITY、天津儿童乐园等。

官方网站

service 3

电子产品销售

Curtis 1309USB、1314 PC Programming Station,远程控制装置,STM32开发板等。

联系我们

春风电子® 淘宝官方店铺

电话:18655109013

Email:wchf204@gmail.com

如果您对我们的产品有任何建议,请与我们联系!